近日,联邦(FedEx)国际快递在官网公布了有关启用新版纸质代理报关委托书的通知,具体都有哪些内容呢?新版的纸质代理报关委托书又有哪些变化呢?不要着急,下面就让鹿跃国际快递为大家介绍一下,一起来了解看看吧。
启用新版纸质代理报关委托书的通知:
根据中国报关协会2019年第28号公告的内容,将于2019年6月1日起正式启用新版的纸质代理报关委托书/协议格式,同时将停用旧纸质代理报关委托格式。
请您于2019年6月1日前及时调整您提供给我司用于正式报关的纸质代理报关委托书/协议。已使用电子代理报关委托的客户不受影响。
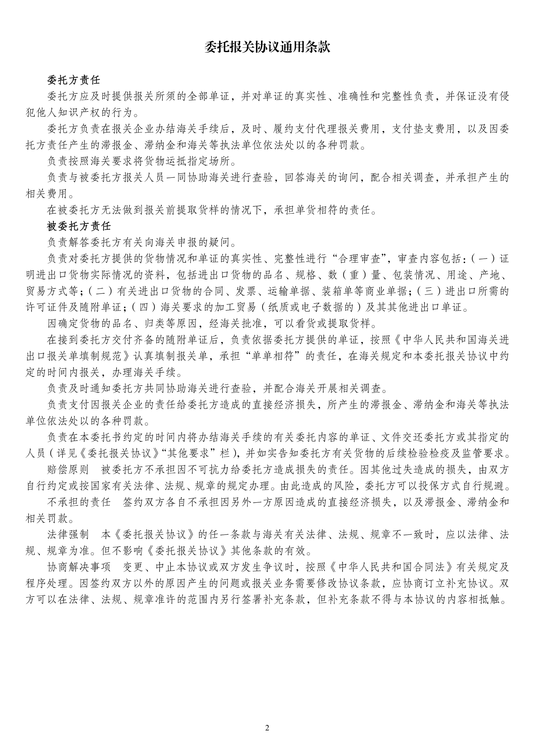
下面也为大家附上新版的纸质代理报关委托书,如下:


以上就是有关联邦(FedEx)国际快递关于启用新版纸质代理报关委托书的通知,就为大家介绍到这里,如果您还有其他问题,欢迎随时咨询鹿跃国际快递,鹿跃国际快递作为联邦快递在上海地区的***代理商之一,致力于为客户提供一站式国际物流运输服务,1-4个工作日可达全球大部分国家,期待您的光临。
